Voltage Controlled Oscillators (VCOs): Types, Characteristics, and Applications
Advertisement
Voltage Controlled Oscillators (VCOs) are essential components in electronics, used to generate variable frequency signals by adjusting input voltage. VCOs are available in various types, each designed for specific applications based on frequency range, stability, and circuit design.
This article covers the main types of VCOs such as RC, LC, crystal, multivibrator, relaxation, and ring oscillators. It will explore their characteristics, functions, and typical uses.
VCOs are used to enable precise frequency control in communication systems, signal processing, and electronic instrumentation. The full form of VCO is Voltage Controlled Oscillator.
The VCO can be classified based on their tuning methods and circuit elements.
Classification based on tuning include linear tuning VCOs, exponential tuning VCOs, Octave VCOs, and Switched Capacitor VCOs. Classification based on circuit elements include ring oscillator, LC tank VCOs, RC Oscillators, crystal oscillator, varactor tuned oscillator, Negative resistance oscillator, and so on.
What is a VCO?
It is an electrical circuit which generates oscillatory output voltage.
VCO is an oscillator whose output frequency changes in direct proportion to the applied input voltage. The VCO devices can be constructed which can oscillate from few Hz to hundreds of GHz. VCOs are of many types based on its construction as explained later. The VCO has a characteristic gain, which can be expressed as a ratio of the VCO output frequency to the VCO input voltage.
VCOs utilize a variable control voltage input in order to give frequency output. The control voltage input can be tuned such that the desired operational frequency can be produced by the VCO. There are different tuning methods for the VCO as explained below.

Figure 1: VCO in PLL
Figure 1 depicts one of the applications of a VCO in a PLL circuit.
As shown, the PLL (Phase Locked Loop) consists of a VCO, PD (phase detector), loop filter, digital frequency divider by N, and RF mixer. In a steady state, the output frequency of the VCO is expressed as follows:
Fo = Fm + N*Fr
Where:
- Fo = Output Frequency of PLL
- Fm is the frequency input to the RF mixer used in order to downconvert Fo to some lower frequency input for the divider. The Frequency Divider block further applies down conversion by a factor of N.
- The output of the divider is fed to the PD input.
- Fr is the reference frequency for the PLL.
From the expression, it is imperative that the VCO output frequency depends on N, Fr, and Fm.
Usually, the frequency of the VCO can be controlled by various methods. The popular among them is by varying Fm & N and keeping Fr constant.
Voltage Controlled Oscillator Applications
- Electronic jamming equipment.
- Function generator.
- Production of electronic music, for production of different types of noise.
- Phase locked loop (PLL).
- Frequency synthesizers or generators/analyzers, used in communication circuits.
VCO Types

Figure 2: VCO types
Oscillators are classified into tuned oscillators and untuned oscillators.
A tuned oscillator uses a frequency-selective or tuned-circuit in the feedback path and is generally sinusoidal. An untuned oscillator uses nonlinear feedback and is generally non-sinusoidal.
Figure 2 depicts the classification of VCO types.
LC oscillator
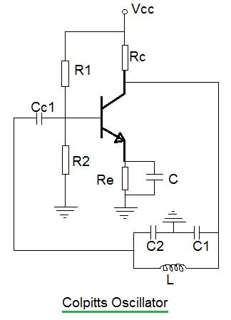
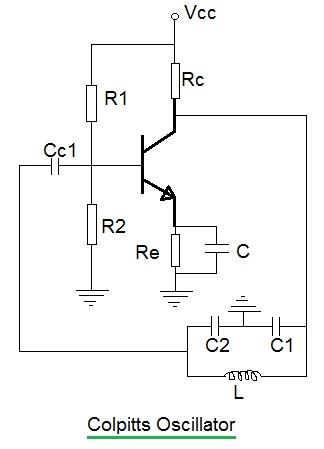
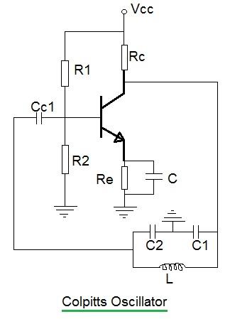
These VCOs use LC tank circuits (inductor and capacitor combination) to generate oscillations. It is also known as a Colpitts oscillator.

Colpitts Oscillator
The frequency of oscillation of an LC oscillator depends on the values of the inductor and capacitor used in the circuit.
RC oscillator
These VCOs use resistors and capacitors in an RC network to control the oscillation frequency. It is known as a Wein bridge oscillator.

Wein Bridge Oscillator
They are relatively simple and widely used.
Crystal oscillator
These VCOs use quartz crystals to provide stable and precise frequency references.

Crystal Oscillator
They are commonly used in applications requiring high frequency accuracy.
Multivibrator
A multivibrator, on the other hand, is a two-stage amplifier circuit that has two stable states and can switch between them. It is used to generate square waves, pulse waves, or other digital waveforms. The term “multivibrator” comes from its ability to vibrate or switch between two distinct states.

Astable Multivibrator
There are different types of multivibrators viz. astable, monostable, and bistable. The figure depicts an astable multivibrator.
Relaxation oscillator
A relaxation oscillator is a type of electronic oscillator that generates a non-sinusoidal waveform such as a square wave, triangle wave, or sawtooth wave. This is done by repeatedly charging and discharging a capacitor or other energy storage element through a nonlinear device.

Relaxation Oscillator
The figure depicts a relaxation oscillator. This type of oscillator relies on the concept of relaxation, in which an energy storage element is alternately charged and discharged. This leads to a repetitive waveform.
Ring oscillator
It is a specific configuration of digital logic gates that forms a self-sustaining oscillating circuit. It is a simple and popular design used to generate clock signals, frequency references, and test signals. The basic purpose of a ring oscillator is to create a closed loop of odd numbered digital inverters where the delay through each inverter contributes to the overall oscillation frequency.

3-stage ring oscillator
The figure depicts a 3-stage ring oscillator. The key features of a ring VCO are as follows:
- Consists of an odd number of inverter stages in a loop.
- The output of the last inverter is fed back to the input of the first inverter which creates a positive feedback loop.
- The oscillation frequency of it is determined by the propagation delay of each inverter stage. The cumulative delay determines the overall frequency.
- The frequency of a ring oscillator can be controlled by adjusting the biasing conditions of transistors within each stage.
- Frequency stability of ring oscillators depends on various factors such as temperature effects, process variations, supply voltage fluctuations, etc.
- Ring oscillators are relatively power hungry compared to other VCO types due to continuous switching of digital gates.
A ring oscillator is a versatile and widely used circuit configuration that provides a relatively simple way to generate oscillations. It is used for various applications such as clock generation, Built-in-self-test, frequency generation, PLLs, process monitoring, etc.
VCO tuning methods

VCO tuning
A VCO is an oscillator whose frequency can be varied by voltage or current. This is referred to as VCO tuning. A VCO is used in a local oscillator which is part of the RF up conversion and RF down conversion chain. The VCO frequency can be varied over the entire transmit or receive frequency range.
The VCO tuning variables are capacitance (varactor), current, and power supply. The speed of VCO tuning is determined by the bandwidth of the PLL (Phase Locked Loop).

VCO tuning methods
The figure above mentions different methods for tuning various types of VCOs. The figure shows that some parameters are to be controlled to determine frequency.
The choice of VCO type depends on the specific application requirements such as frequency range, linearity, stability, and power consumption.
Conclusion
All the types of VCOs in electronics have their unique advantages, making them suitable for a range of applications. From the stability of crystal VCOs to the simplicity of RC and LC oscillators and the speed of ring and multivibrator types, VCOs offer flexibility and control. Knowing the characteristics of each VCO type helps engineers and designers select the most suitable oscillator for their specific needs, ensuring optimal performance in electronic devices and systems.
Advertisement
RF