Silicon Diode in Temperature Sensing: Working & Benefits
Advertisement
Introduction : Semiconductor junctions like silicon diodes have temperature-dependent voltage characteristics, making them useful as temperature sensors. When forward biased, the diode’s forward voltage drop shifts predictably with temperature. This application note describes how silicon diodes are used for temperature sensing and their advantages in measurement accuracy, cost, simplicity and integration.
Diode based temperature sensing circuit working
The silicon diode exhibit predictable temperature coefficients which enables accurate measurement of temperature. They are also known as thermal diodes. They are used in precise and linear temperature sensing application.

The figure-1 depicts voltage decreases linearly with temperature at constant current.

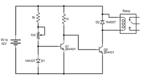
The figure-2 depicts temperature sensor circuit using transistors (Q1, Q2) and diodes (D1, D2). Let us understand working of this circuit.
- Under normal temperature, Q1 and Q2 are OFF and relay is de-energized.
- Under high temperature, D1 conducts more current and Q1 and Q2 are turned ON which activates relay across diode D2 which protects against relay coil back EMF.
- D1 acts as temperature sensor as its forward voltage decreases with rising tempeature.
Advantages of temperature sensing diode
Following are some of the benefits of diode based temperature sensing.
- Offers good linearity over useful range which simplifies conversion from voltage to temperature.
- Standard silicon diodes are inexpensive. They are also available in many forms.
- They are smaller in size and hence they are used in tight space constraints designs.
- Small junctions used in diodes respond very fast to changes in temperature. Hence they are suitable when quick thermal tracking is required.
- The circuit requirement is simple due to need of constant current source and measurement of forward voltage of the silicon diode.
- Voltage change per degree of temperature (~ 2 mV/degreeC) is large enough so that signal can be measured accurately.
- Silicon diodes are mechanically robust and durable.
- Self heating of diode junction is minimal with low excitation current. Hence errors due to heating are small when designed carefully.
Conclusion: Silicon diode temperature sensors offer a dependable way to monitor temperature with relatively high sensitivity and low cost.
Advertisement
RF