Diode in Crowbar Circuit: Working & Benefits
Advertisement
Introduction : Overvoltage protection is crucial in many power supply designs. A crowbar circuit uses diodes (often in conjunction with other protective devices) to short the supply when a threshold is exceeded, shutting down or protecting sensitive components. This article examines the working of crowbar circuits using diodes, and the benefits they provide in safeguarding power supplies and loads.
Diode based Crowbar Circuit Working
The crowbar circuit uses various trigger mechanisms which are mentioned in the table below.
| Trigger Type | Response time | Accuracy |
|---|---|---|
| Zener diode + SCR | 1 to 10 μs | +/- 5 % |
| Comparator + SCR | 100 ns to 1 μs | +/- 1 % |
| Avalanche Transistor | <100 ns | +/- 10 % |
| Programmable | Variable | +/- 0.1 % |

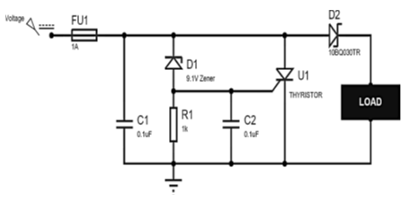
The figure-1 depicts diode and SCR based crowbar circuit. It monitors voltage and trigger when overvoltage is detected.
Advantages of crowbar circuit
Following are some of the benefits of diode crowbar circuit.
- This circuit creates near short across supply when triggered which rapidly pulls down the voltage and hence protects sensitive components.
- The circuit can handle large fault currents without dissipating much power in the path itself. Hence it avoids overheating of the protection elements.
- It offers fast response to overvoltage by immediately activating the crowbar (SCR, TRIAC etc.).
- The circuit requires very few components and hence it is simple and cost effective.
- It offers reliable overvoltage protection due to its strong & decisive action. It often blows a fuse or shuts down the supply.
- During normal operating conditions, crowbar circuit remains off which draws minimal current. Hence it offers low power dissipation.
- It offers clear fault indication as activation leads to dramatic drop in voltage which is noticed immediately.
Conclusion: Crowbar protection offers a strong defense mechanism against catastrophic overvoltage conditions.
Advertisement
RF