Shift Register LabVIEW VI Source Code
Advertisement
This page provides information about a LabVIEW VI (Virtual Instrument) for implementing a shift register. You can download the source code for this VI here.
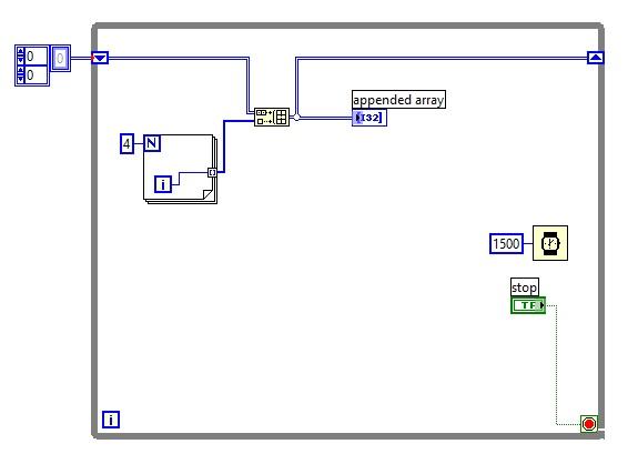
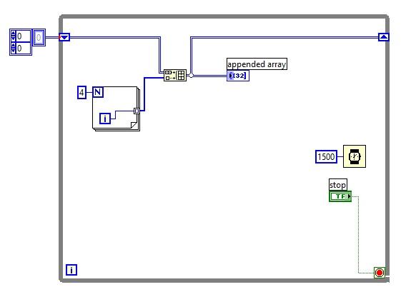
Shift Register LabVIEW VI Block Diagram
The following figure (Fig-1) shows the block diagram of the Shift Register LabVIEW VI.

Shift Register LabVIEW VI Front Panel
The following figure (Fig-2) shows the front panel of the Shift Register LabVIEW VI.

Download Shift Register LabVIEW Code
Download shift register LabVIEW VI source code file
Advertisement
RF