WCDMA PRACH Channel: Physical Random Access Explained
Advertisement
This page describes the WCDMA Physical Random Access Channel (PRACH). It also provides links for LTE PRACH and GSM RACH channel basics.
Physical Random Access Channel (PRACH) is an uplink channel used by the User Equipment (UE) for connection request purposes. PRACH is used to carry the RACH transport channel data.

The following steps are carried out during a random access burst:
-
The terminal decodes the BCH (PCCPCH) of the target cell to find out:
- The cell-specific spreading codes available for preamble and message parts.
- The signatures and access slots available in the cell.
- The spreading factor allowed for the message part.
- The PCCPCH transmit power level.
-
The mobile randomly selects the signature and access slot to be used for the RACH burst.
-
The mobile estimates the downlink path loss and calculates the required uplink transmit power to be used for the random access burst.
-
A 1ms preamble is sent with the selected signature.
-
The terminal decodes the AICH to see whether the base station has detected the preamble.
-
In case no AICH is detected, the terminal increases the preamble transmission power by a step given by the base station (as a multiple of 1 dB) and transmits in the next available access slot.
-
If AICH is received with the signature S of the PRACH, then the message part is sent.

The structure of the random-access message part radio frame is shown in the figure above.

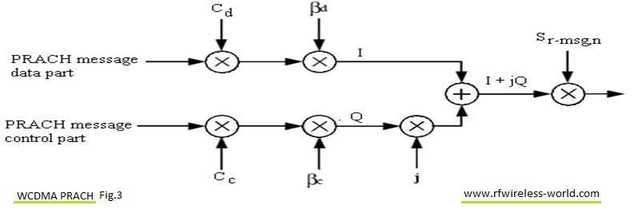
Spreading of the PRACH message part is mentioned in the figure above.
Conclusion
PRACH is vital for efficient network access and resource allocation in WCDMA. By enabling UEs to initiate communication and request resources dynamically, PRACH supports mobility, reduces latency and enhances overall network performance.
Advertisement
RF