RF Mixer Comparison: Single Balanced vs. Double Balanced vs. Triple Balanced
Advertisement
This article explores the differences between single balanced mixers (SBM), double balanced mixers (DBM), and triple balanced mixers. We’ll delve into their advantages and disadvantages, providing a comprehensive overview for RF engineers and enthusiasts.
Introduction to RF Mixers
RF mixers are essential components in RF systems, primarily used for frequency up-conversion and down-conversion. These operations are fundamental in RF transceivers.
There are two main types of RF mixers:
- Passive Mixers: Constructed using diodes.
- Active Mixers: Constructed using BJTs (Bipolar Junction Transistors) or FETs (Field-Effect Transistors).
For a foundational understanding, refer to RF Mixer basics, which covers the circuit symbol, operation using mathematical equations, and key considerations for using mixers in RF design.
Single Device Mixer (Unbalanced Mixer)

Figure 1: Single Device Mixer
Figure 1 shows a single-device mixer, which utilizes a single non-linear diode.
Advantages:
- Extremely useful for millimeter-wave frequencies.
- Simple design, facilitating broad bandwidth.
Disadvantages:
- Does not attenuate LO AM noise, necessitating an injection filter.
- Allows unwanted LO and RF signal leakage, requiring expensive filters.
Unbalanced mixers are simple but often require additional filtering to mitigate unwanted signal leakage.
Balanced Mixers: An Improvement
To address the limitations of unbalanced mixers, balanced RF mixers were developed. These offer several advantages:
- Rejection of spurious responses and intermodulation products.
- Improved isolation between LO-to-RF, RF-to-IF, and LO-to-IF ports.
- Rejection of AM noise in the LO signal.
However, balanced mixers require higher LO power and are more complex in design.
There are three primary types of balanced RF mixers:
- Single Balanced
- Double Balanced
- Triple Balanced (Doubly Double Balanced)
Let’s compare these different types.
Single Balanced Mixer (SBM)

Figure 2: Single Balanced Mixer
Figure 2 depicts a Single Balanced Mixer. It provides isolation between the LO and RF inputs, addressing issues faced by single-device mixers.
- Utilizes two diode devices.
- Can be implemented using two single-device mixers connected via a 90-degree or 180-degree hybrid circuit.
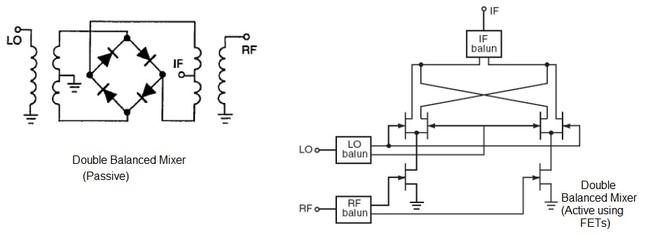
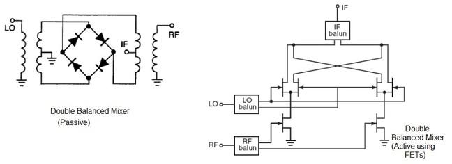
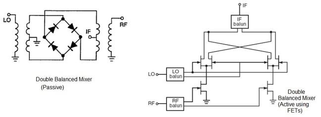
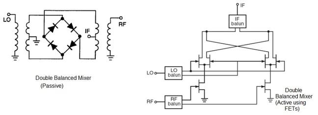
Double Balanced Mixer (DBM)

Figure 3: Double Balanced Mixer
Figure 3 illustrates a Double Balanced Mixer.
- Typically uses four diodes arranged in a ring configuration.
- Offers enhanced isolation and suppression of spurious signals compared to single-balanced mixers.
- Examples include star mixers and ring mixers.
Doubly Double Balanced Mixer (Triple Balanced Mixer)

Figure 4: Triple Balanced Mixer
Figure 4 shows a Triple Balanced Mixer.
- Created using two double-balanced mixers in a push-pull configuration.
- Also known as a “doubly double-balanced” mixer.
Key features:
- Overlapping RF, LO, and IF frequency bands.
- High spurious suppression.
Comparison Table: Single vs. Double vs. Triple Balanced Mixers
| RF Mixer Type | Merit or Advantages | Demerit or Disadvantages |
|---|---|---|
| Single Balanced Mixer | • Provide either LO or RF Rejection (20-30 dB) at the IF output • Rejection of certain mixer spurious products depending on the exact configuration • Suppression of Amplitude Modulated (AM) LO noise | • Require a higher LO drive level |
| Double Balanced Mixer | • Both LO and RF are balanced, providing both LO and RF Rejection at the IF output • All ports of the mixer are inherently isolated from each other • Increased linearity compared to singly balanced • Improved suppression of spurious products (all even order products of the LO and/or the RF are suppressed) • Reasonable conversion loss on signal RF (about 7dB) • Consumes no power except for the losses incurred in conversion • Broadband in nature and therefore suited to multi-band designs • High intercept points | • Require a higher LO drive level • Require two baluns • Relative high noise figure, about the same as the conversion loss • Ports highly sensitive to reactive terminations. • High quality, high speed diodes which will take the necessary saturating current and large reverse voltages across the non-conducting diodes are an absolute must where performance counts • Diodes need to be well “matched” • The transmission line transformers require great care in design and construction. The actual construction will determine the bandwidth. |
| Triple Balanced Mixer | • Increased linearity | • Increased complexity (3 baluns and 8 diodes are required) • Higher level of LO drive must be provided |
Advertisement
RF