Fly-back Converter: Advantages and Disadvantages
Advertisement
This page covers the advantages and disadvantages of the Fly-back DC-DC converter, including its circuit and working operation. We will explore the benefits and drawbacks of this converter type.
What is a Fly-back DC-DC Converter?
A DC-DC converter is an electronic circuit that modifies one voltage level to another. It’s essentially a voltage regulator comprised of switches, an inductor, and a capacitor for power conversion.
DC-DC converters are used in a variety of applications and can be categorized based on isolation between the input and output circuits:
- Isolated DC-DC Converter
- Non-isolated DC-DC Converter
Isolated DC-DC converters can be further divided into the following sub-types:
- Fly-back
- Forward
- Half bridge
- Full bridge
- Push Pull

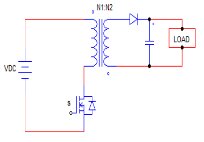
Fly-back Converter Circuit and Working Operation
The flyback converter circuit is shown in the figure above. The flyback is essentially a buck-boost chopper with isolated sections achieved by using a transformer. The voltage ratio is multiplied with the additional advantage of isolation.
It’s utilized in both AC-to-DC and DC-to-DC conversions, providing galvanic isolation between the input and output. It can present single or multiple isolated output voltages and operates across a wide range of input voltage deviations.
Compared to other switched-mode power supply circuits, fly-back power supplies generally have lower efficiency. However, the technique is simple and relatively inexpensive, making it suitable for low output power ranges.
Typically, Fly-back converters offer efficiency in the range of 75% to 80%, with power ratings from 1 Watt to 50 Watts.
Benefits or Advantages of Fly-back Converter
Here are the benefits of using a Fly-back converter:
- The primary advantage is that the output filter inductors, which are essential for all forward topologies, are not necessary for the fly-back. This is because the transformer in the fly-back acts as an inductor, not purely as a transformer.
- In many cases, an LC filter is added to the load side of the fly-back regulator to reduce output voltage ripple.
- The voltage rating on secondary components is low.
Drawbacks or Disadvantages of Fly-back Converter
Here are the drawbacks of using a Fly-back converter:
- Higher EMI (Electromagnetic Interference) due to the air gap.
- Higher ripple current.
- Requires more output and input capacitance.
- Higher losses.
- Right-half-plane pole in the compensation loop, which can complicate control design.
Conclusion
To fully grasp the advantages and disadvantages of the Fly-back converter, it’s essential to understand the fundamentals of its operation.
Advertisement
RF