Photodiode in Light Detection: Working & Advantages
Advertisement
Introduction : Photodiodes convert light into electrical current and are essential in sensors, optical communication and illumination measurement. Their operation depends on photon absorption, generating current proportional to light intensity. This application note covers how photodiodes work and their advantages such as sensitivity, speed and reliability.
Photodiode in light detection
Photodiodes convert optical energy to electrical current. There are different operating modes of photodiodes as described below.
- Photovoltaic
- Photoconductive
- Avalanche
The various parameters of photodiodes which are useful for its selection include responsivity, dark current, response time, spectral response etc. Various materials are used for its construction which include silicon, InGaAs, Germanium and GaAsP based on wavelength and spectral range requirements.

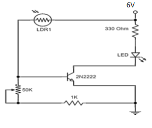
The figure-2 below uses LDR (Light Dependent Resistor), LED, transistor and resistors. The circuit can be used as automatic street lighting.

Let us understand working of this circuit.
- During the day, when sunlight falls on LDR, its resistance is low which keeps transistor OFF and street light is OFF.
- When night falls, light intensity decreases and LDR resistance increases which makes transistor ON. This activates relay to switch ON high power street light.
- In the morning, as sun rises, light falls on LDR again and process reverses and street light is turned OFF.
Advantages of Photodiode
Following are some of the benefits of photodiode.
- It offers higher sensitivity which means photodiodes can detect very low levels of light.
- It can respond very quickly to changes in light intensity.
- Photodiode output current is roughly proportional to the light flux which makes them useful where predictable behaviour is needed.
- Photodiodes generally have low intrinsic noise, especially when properly reverse biased.
- They can detect light over a broad range of wavelengths depending on the semiconductor material and design.
Conclusion: Photodiodes offer a precise and efficient means to detect and quantify light. As mentioned, these diodes offer fast response times, good linearity over light range and low power usage. They are vital in many applicationsfrom optical sensors to safety and detection systems.
Advertisement
RF