LM317 and LM7805 Linear Voltage Regulators
Advertisement
Linear voltage regulators are electronic devices that maintain a stable output voltage by adjusting their internal circuitry to counteract variations in input voltage and load conditions. The LM317 and LM7805 are two popular linear voltage regulators with specific voltage outputs (adjustable in the case of the LM317) that are widely used in electronic circuits. Both LM317 and LM7805 circuits are fundamental components in electronic design, providing stable and regulated power supplies for various applications.
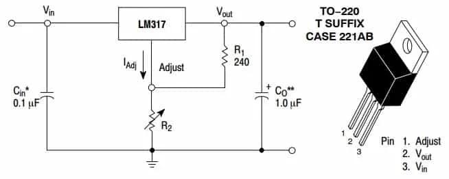
LM317 Circuit and Pin Diagram
In the LM317 circuit, R1 and R2 are external resistors used to set the output voltage according to the desired value using the provided formula. The LM317 is an adjustable voltage regulator that can provide a regulated output voltage in the range of 1.2 to 37 volts.

The LM317 typically has three pins: Adjust (ADJ), Output (OUT), and Input (IN).
- The ADJ pin allows for the adjustment of the output voltage.
- The output voltage is set using external resistors connected between the ADJ pin, the output (OUT) pin, and a reference voltage inside the IC.
The output voltage can be calculated as:
Check the datasheet of the LM317 for specification information.
LM7805 Circuit and Pin Diagram
The LM7805 is a fixed voltage regulator that provides a stable output voltage of +5 volts.

It typically has three pins: Input (IN), Ground (GND), and Output (OUT).
The LM7805 can handle a maximum output current of 1A, making it suitable for low to moderate power applications.
Check the datasheet of the LM7805 for specification information on this IC.
Applications of Linear Voltage Regulators
Here are some common applications of linear voltage regulators:
- Linear voltage regulators are commonly used to stabilize power supplies.
- Linear voltage regulators like the LM7805 are frequently employed to provide a stable +5V supply for microcontrollers and other digital ICs.
- Analog circuits often require precise and stable voltage levels. Linear voltage regulators are used to provide regulated power to operational amplifiers, analog-to-digital converters, and other analog components.
- Many sensors, especially analog sensors, require a stable power supply for accurate and reliable operation. Linear voltage regulators are employed to ensure a constant voltage is supplied to these sensors.
- Linear regulators help in minimizing voltage fluctuations and noise. Hence, they are preferred in audio systems where low output noise is critical for high-quality sound.
- Linear voltage regulators are used in battery-powered devices to maintain a consistent voltage level as the battery discharges.
- Linear voltage regulators are utilized in laboratories and test equipment to provide stable and precise voltage sources for experimentation and testing.
Benefits of Linear Voltage Regulators
Following are the advantages and benefits of linear voltage regulators:
- They are relatively simple to use and require minimal external components.
- They exhibit low output noise, making them suitable for applications where a clean and stable power supply is essential, such as in audio systems and sensitive analog circuits.
- Linear regulators typically have a fast response time to changes in load conditions, ensuring quick adjustments to maintain a stable output voltage.
- Linear voltage regulators are often cost-effective compared to more complex switching regulators.
- Linear regulators provide linear voltage regulation, which simplifies their design and control.
Conclusion
While linear voltage regulators have certain advantages, they also have limitations, such as lower efficiency compared to switching regulators. The choice between linear and switching regulators depends on the specific requirements of the application, including power efficiency, cost considerations, and the need for a stable output.
Advertisement
RF