EV Charging Levels Explained
Advertisement
This page covers the different levels of EV (Electric Vehicle) charging, including Level 1, Level 2, and Level 3. We’ll explore AC and DC charging systems, complete with block diagrams, and highlight the key differences between each charging level.
An EV charging system generally consists of:
- Charger control unit
- Charging cable
- Vehicle control unit
There are primarily three ways to charge an EV battery:
- Conductive Charging: Direct connection between the EV connector and charger inlet. The cable is plugged into a standard electrical outlet or charging station.
- Inductive Charging: No direct connection; energy is transferred via electromagnetic (EM) wave coupling.
- Battery Replacement: Swapping discharged batteries for fully charged ones.
AC Charging System Levels
Let’s look at the two main subtypes of AC charging: Level 1 and Level 2.
EV Charging Level 1

- Allows EVs to be connected to common grounded electrical receptacles (NEMA 5-15R).
- Often referred to as “Home charging.”
- The vehicle uses its onboard charger to accept energy from the existing AC power grid.
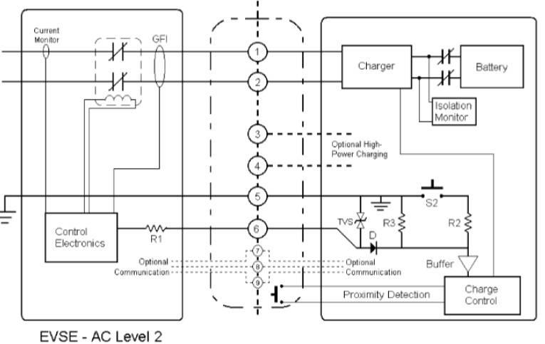
EV Charging Level 2

- Utilizes dedicated AC Electric Vehicle Supply Equipment (EVSE).
- EVSE can be found in private or public locations.
- The vehicle connects to the EVSE, using its onboard charger to accept AC energy.
- Known as “fast AC charging.”
- Typically uses either 7 kW (32A single phase) or 21 kW (three phase) power levels.
- Commonly used at homes, workplaces, and public charging facilities.
DC Charging System

- Employs dedicated DC EV supply equipment to directly provide energy from an off-board charger to the EV. Found in private or public locations.
- Often referred to as “fast DC charging.”
- Can deliver up to 50kW, allowing a battery to charge from empty to 80% in approximately 20 minutes.
Advertisement
RF