Conductive vs. Inductive Charging: Key Differences Explained
Advertisement
This article compares conductive and inductive charging methods, highlighting the differences between them. It also delves into how both technologies are used in Electric Vehicles (EVs) to charge batteries. An EV charging system typically includes a charger control unit, a charging cable, and a vehicle control unit.
There are three primary methods for charging EV batteries:
- Conductive charging
- Inductive charging
- Battery replacement
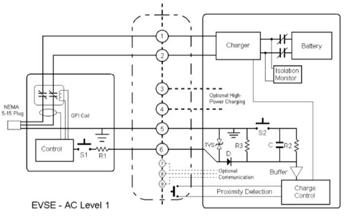
Conductive Charging System
Conductive charging relies on direct physical contact between the EV connector and the charging inlet. This connection can be made via a standard electrical outlet or a dedicated charging station.
Conductive charging stations employ two main types of chargers: AC chargers and DC chargers.
AC Charging

AC charging utilizes AC chargers and is further categorized into levels based on features: Level 1, Level 2, and Level 3.
-
EV Charging Level 1: Allows the EV to be connected to a common grounded electrical receptacle (NEMA 5-15R), often referred to as “Home charging.” The vehicle uses an onboard charger to convert the AC power from the existing supply network.
-
EV Charging Level 2: Employs dedicated AC Electric Vehicle Supply Equipment (EVSE) at private or public locations. Similar to Level 1, the vehicle utilizes an onboard charger to accept energy from the AC EVSE. This is known as “fast AC charging” and typically uses either 7 kW (32A single phase) or 21 kW (three phase) power levels. It’s commonly found at homes, workplaces, and public charging facilities.
DC Charging

DC charging is performed using a DC charger. This method utilizes dedicated DC EV supply equipment to deliver energy from an off-board charger directly to the EV, either in private or public locations. This is known as “fast DC charging.” It can handle up to 50kW, allowing a battery to be charged from empty to 80% full in approximately 20 minutes.
Inductive Charging System
Inductive charging, also known as wireless charging, uses an electromagnetic (EM) field to transfer energy between two objects. A charging station is specifically designed for this purpose.
Energy is transmitted through inductive coupling to the electrical device, which then uses this energy to charge batteries.

Inductive chargers use an induction coil to generate an alternating EM field from the charging base. Portable devices, such as cars or trucks, use a second induction coil to receive this EM field. These EM fields are then converted back into electric current to charge the EV’s battery. The image above illustrates this process.
Conductive Charging vs. Inductive Charging: Key Differences
The following table summarizes the key differences between conductive and inductive charging based on various factors:
| Feature | Conductive Charging | Inductive Charging |
|---|---|---|
| Connection | Cable connection required for charging (wired method). | No cable required; uses EM waves for coupling (wireless). |
| Coupling Mechanism | Wired cable carries current to couple EV device and EV. | EM waves couple the EV charging device and EV. |
| Charging Speed | Fast. | Slower. |
| Cost | Less expensive. | More expensive. |
Advertisement
RF